四平你怡姐吴怡因醉酒出车祸判刑6年
四平你怡姐吴怡因醉酒出车祸判刑6年
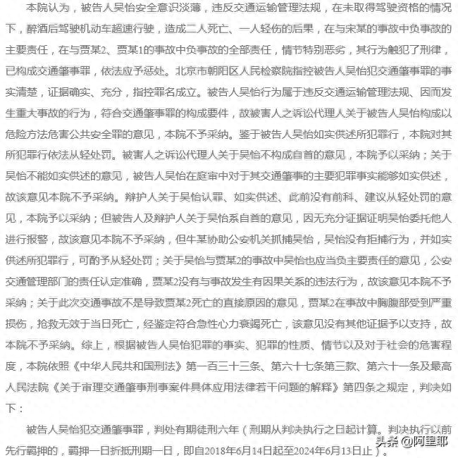
快手四平你怡姐原名吴怡,2025年6月因醉酒且无证驾驶在北京出车祸导致2死1伤,吴怡担负主要责任被判有期徒刑6年,刑期至2024年6月。出事后吴怡快手就再没更新,于是有传言说怡姐割脉了,无期被放出来了等,知道出什么事的粉丝就去私信安慰,近日怡姐爸爸用吴怡的快手号感谢粉丝的关心,并感慨人生如茶,不会苦一辈子,总会有清香四溢的时候,永远是吴怡最坚强的后盾。

四平怡姐车祸撞人发生在2025年6月14日凌晨6时,当时吴怡和朋友一行四人在KTV喝完酒,吴怡开车载朋友找地方住,车辆行驶至朝阳区百子湾南一路链家门前时,因避让不及撞上了马路上的行人,随后车辆撞上中央护栏,侧翻滑行又将正常行驶的老年代步车撞翻,事故造成行人当场死亡,代步车驾驶员送医后死亡,另有一名受伤。事故后朋友将吴怡送医并报警,由于吴怡当时没有取得机动车驾驶证,而且经检测处于醉酒状态,因此吴怡被认定为主要责任,被撞行人次要责任,吴怡的三位朋友无责任,判决书于2025年12月12日发布,最终怡姐被判处有期徒刑六年。

四平怡姐1996年7月26日出生于四平梨树县,毕业于四平职业大学,2014年就开始玩快手了,2015年粉丝量就达到了160万,一直在北京发展,并且2025年注册了北京佳怡名创商贸有限公司,没出事之前在快手上算比较火的网红,语言犀利和刘大美性格类似,当时和比较火的刘娇娇关系也不错,以拍摄搞笑段子为主,和姚永纯有多次合作。性格爽朗的吴怡赢得众多粉丝的追捧,很好的一个女孩,但就是特别喜欢喝酒,通过这次教训,相信怡姐出狱后再也不会轻视法律,希望在里边能表现好点获得减刑机会,还有200万粉丝在等着你。奉劝各位铁汁开车不喝酒,酒后千万不能开车。
-
- 清洁达人教你4个简单办法年底大扫除
-
2025-10-21 11:37:54
-
- 妻子不过性生活不生育违反婚姻法吗
-
2025-10-21 11:35:49
-
- 女朋友生病怎么安慰 女友生病了如何高情商安慰
-
2025-10-21 11:33:43
-
- 男士礼物排行榜,男朋友生日礼物推荐
-
2025-10-21 11:31:38
-
- 金星的《金星秀》停播真正原因!为什么没有再主持其他节目?
-
2025-10-21 11:29:32
-
- 教育局规定学生每个都要买医保吗
-
2025-10-21 11:27:26
-
- 女方出轨离婚
-
2025-10-19 23:15:09
-
- 男生如何挑选镜框,你的脸型戴对眼镜了吗?
-
2025-10-19 23:13:03
-
- 今天周日,休息在家做了一道红烧花甲,太下饭了
-
2025-10-19 23:10:56
-
- 家里安排相亲怎么办,有女朋友了家里还让去相亲怎么办
-
2025-10-19 23:08:51
-
- 歌词里有陌生的城市啊是什么歌(陌生的城市啊完整歌词)
-
2025-10-19 23:06:44
-
- 重归于好 男朋友提分手我该怎么做
-
2025-10-19 23:04:38
-
- 怎么控制射击精时间 男生为什么越做越快
-
2025-10-19 23:02:32
-
- 为什么借出去的钱很难收回来
-
2025-10-19 23:00:26
-
- 如何洗猪肚子又快又净 猪肚子的功效与作用
-
2025-10-19 22:58:19
-
- 让男生无法拒绝的表白!比“我爱你”强一万倍!
-
2025-10-19 22:56:13
-
- 法国国旗颜色,法国的国旗是什么颜色组成的
-
2025-10-18 23:21:32
-
- 超女为什么只红了一届(郁可唯一届的超女冠军)
-
2025-10-18 23:19:26
-
- 拔步床的介绍与作用-拔步床的清洁与保养
-
2025-10-18 23:17:19
-
- 330和500毫升的啤酒(啤酒330毫升和500毫升)
-
2025-10-18 23:15:13



一毛不捐的明星名单(一毛不拔的4位明星,人前爱国捞金,人后却“分毫不捐”)
北京黑道大哥排名(加代在北京大哥里排第几)